51条总计106.7km,济南起步区公布智能网联汽车首批开放测试道路
为规范智能网联汽车道路测试与示范活动管理,依法依规、安全有序推进测试道路开放,全力支撑智能网联汽车产业高质量发展,现将起步区智能网联汽车首批开放测试道路相关事宜通告如下:
一、道路范围
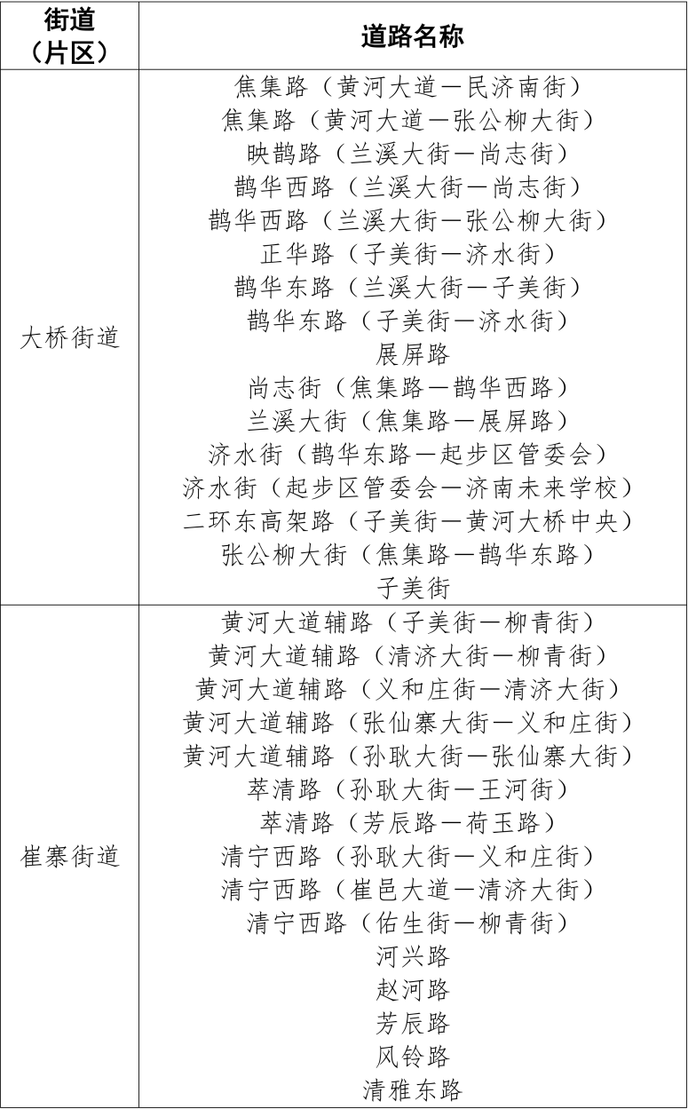
济南新旧动能转换起步区首批开放测试道路共51条,涉及大桥街道、崔寨街道,道路里程合计约106.7km。其中大桥街道开放焦集路、兰溪大街、映鹊路、展屏路等16条道路,里程30.88km;崔寨街道开放义和庄街、中心大街、孙耿大街等35条道路,里程75.82km。具体道路详情见附件。
二、有关说明
(一)进行测试的智能网联汽车应当取得智能网联汽车临时行驶车号牌,并在指定道路开展测试与示范应用。
(二)具体可测试道路范围及适用车型以起步区智能网联相关主管部门批复为准。
三、联系方式
道路测试与示范活动主体在开展相关活动过程中,如有问题可向济南新旧动能转换起步区智能网联相关主管部门反映,联系电话:0531-81175783。
济南新旧动能转换起步区智能网联汽车首批开放测试道路目录


(大众新闻记者 胡沥中 王雅雯)
责任编辑:吴晓慧
新闻关键词: