山东启动灵活就业参保“一件事”工作
当前,灵活就业者已成为我国劳动力市场的重要组成部分。为进一步提升政务服务效能,推动灵活就业参保“一件事”落地见效,近日,山东省人力资源和社会保障厅等6部门印发《山东省灵活就业参保“一件事”工作实施方案》,提出围绕灵活就业参保“全生命周期”流程,将多个关联的灵活就业参保“单事项”整合为“一件事”集成化办理服务场景,推动形成部门协同、整体联动、线上线下融合的服务模式,实现高效办成灵活就业参保“一件事”。
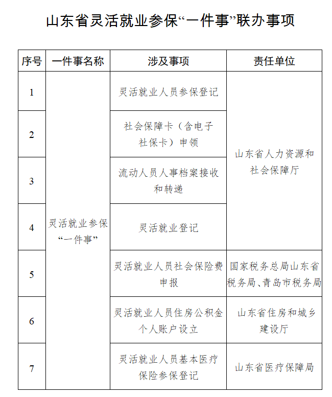
据悉,此次纳入灵活就业参保“一件事”集成化办理的服务事项共7项,包括灵活就业人员参保登记、社会保障卡(含电子社保卡)申领、流动人员人事档案接收和转递、灵活就业人员基本医疗保险参保登记、灵活就业人员社会保险费申报等5项基础服务事项和灵活就业登记、灵活就业人员住房公积金个人账户设立等2项拓展服务事项。

在办理方式上,坚持线上线下融合办理。线上层面,在“爱山东”政务服务平台“高效办成一件事”专区及各业务网上办事大厅统一开设灵活就业参保“一件事”服务入口,实现“一网申请、一张表单、一链办理”;同步建立线下“一窗受理”工作机制,在各级政务服务场所设置综合服务窗口,推行“一窗收件、并联办理、联动办结”服务模式,确保线下服务“只进一门、一站办结”。
根据《实施方案》,3月底前,全面梳理灵活就业参保“一件事”涉及服务事项的业务流程、申报材料、系统操作路径等核心要素,研究确定整体服务流程、业务衔接机制及实施工作标准,编制形成实施方案。4月至5月,进入试点实施阶段,完成灵活就业参保“一件事”涉及的最小颗粒化服务事项与“爱山东”政务服务平台系统对接及适应性改造,推进灵活就业参保“一件事”专区集成服务模块开发与设计工作;试点市开展系统实测,严格按照业务场景、操作流程、数据传输全链条开展测试等。6月上旬,进入全面推广阶段。
如想查看《山东省灵活就业参保“一件事”办事指南》,请扫描下方二维码。

(大众新闻记者 齐静)